Process Optimization of Petroleum Refinery Wastewater Facility
Using Process Modeling and Site Specific Biokinetic Constants
By David Kujawski, Hank Andres and Dr. Jerry Lin
Process modeling was used to optimize a petroleum refinery wastewater treatment plant located in the Midwestern United States with an overall mandate to evaluate the plant’s capacity and improve compliance reliability by using innovative process control strategies. Another goal of the study was to establish site-specific biokinetic constants and quantify the true operational capacity of the existing treatment facility.
After an MCRT process control strategy had been effectively implemented at the refinery treatment plant, a full-scale Lawrence and McCarty model field biokinetic study was executed to determine the site-specific biokinetic constants of the existing treatment facility. The site-specific biokinetic constants were obtained by fitting the operating data as a function of the microbial growth rate using statistical regression analysis methods.
The site-specific biokinetic constants were integrated into a GPS-X™ model of the wastewater treatment facility. The calibrated model with the site-specific biokinetic constants implemented is a fully predictive model that can be used to analyze and optimize wastewater treatment facility operations and accurately predict the plant performance under hypothetical operating conditions.
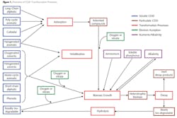
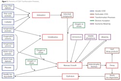
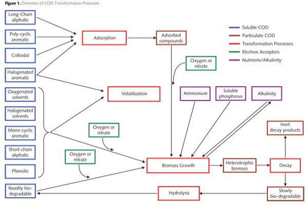
Several opportunities for improved WWTP performance were identified and evaluated using a MantisIW model as implemented in the GPS-X software package, which is considered one of the most advanced dynamic modeling software packages available (Lee et al., 2010).
The petroleum refinery treats the wastewater from its 85,000 barrels per day (BPD) sour crude oil charge. The dissolved oxygen levels in the activated sludge units (ASU) are typically the limiting factor for plant loading capacity, and the plant has often been forced to operate with low DO residuals. Since there is no Dissolved Air Flotation unit (DAF) between the API Separator and the ASU, there is little buffering capacity when high levels of free oil enter the process sewer.
The main scope of work for the petroleum refinery WWTP optimization included:
- Maximizing the capacity of the existing wastewater treatment facility and infrastructure.
- Determining the maximum plant loading capacity and establishing site-specific biokinetic constants for the existing wastewater treatment facility.
- Implementing operational changes and process control strategies to improve oxygen transfer efficiency and oxygen utilization rates.
Batch Reactor
In May 2010, to maximize the wastewater treatment capacity while using existing infrastructure, a project was completed to convert an out-of-service secondary clarifier into a Complete Mix Batch Reactor (CMBR), equipped with a new fine bubble diffused air system. The CMBR was designed to provide maximum deployment flexibility so that it could be operated in a number of modes, including:
- In batch or continuous mode of operation.
- As an isolated reactor in series or parallel configuration with the ASU.
- As a continuous feed reactor for an increased capacity extension of the ASU.
- For isolated treatment of stored high-strength influent wastewater. Some of this wastewater was formerly deemed untreatable at full strength, and was slowly blended with influent to the ASU.
- As an isolated sidestream chemostat reactor for the treatment of intermittently generated liquid waste streams which were formerly shipped offsite for disposal, such as amine solutions, phenolic caustics etc.
- For onsite microbial population incubation or controlled adaptation of the ASU microbes for specific types of influent contaminant treatment.
The CMBR effluent can be discharged to multiple locations in the plug-flow ASU, the clarifiers, or directly to the polishing lagoons. A GPS-X model of the CMBR was created to evaluate the performance of different CMBR operating modes under different influent loading conditions.
The goal of this first modeling analysis was to determine the optimal number of batch runs that were required to meet predefined effluent criteria for discharge to the ASU. Influent concentrations of the high-strength waste included influent COD concentrations ranging from 2,500 mg/L to 4,000 mg/L, influent NH3-N concentrations ranging from 275 mg/L to 350 mg/L, and influent phenol concentrations ranging from 250 mg/L to 400 mg/L. Effluent criteria for discharge to the ASU was an effluent COD concentration below 400 mg/L, an effluent NH3-N concentration below 100 mg/L, and an effluent phenol concentration below 40 mg/L.
The CMBR reactor was initially seeded with 70% mixed liquor from the ASU and 30% was filled with the high-strength wastewater. The modeling results indicated that after four, six-hour batch runs, the effluent from the CMBR did not meet effluent criteria due to biomass growth inhibition from the high-strength influent wastewater.
A second modeling analysis application was executed during a wastewater plant upset which occurred on July 15, 2010. A combination of inadvertent sewer dumps, malfunctioning WWTP equipment, and rain resulted in an extremely difficult influent quality with greatly reduced diversion tank availability. The API separator and equalization tank were overloaded and functioning at a rate well below their design capacity. The ASU (i.e. the oxidation ditch and secondary clarifier) and the first lagoon became coated with 1.5 inches of floating free oil. NPDES permit compliance became threatened for a number of contaminants. The oxidation ditch oxygen uptake rates (OUR) decreased below 15 mg/(L.h) during the plant upset.
The CMBR was deployed as an isolated sidestream chemostat reactor to treat the floating free oil that was released to the wastewater treatment plant. The oil was collected and removed from the oxidation ditch, secondary clarifier and lagoon surfaces by a vacuum truck for input to the chemostat reactor. Simulation analysis of the reactor was used to determine the optimal incubation period for the microbes to consume the free oil under aerobic conditions. The results showed that after a four hour period, the microbial activity under aerobic conditions was minimal, hence a four hour incubation period was chosen for the chemostat reactor so that the free oil could be treated as efficiently as possible.
After four hours of CMBR operation in a chemostat mode (i.e. after the first batch and during batches #2 to #4), there were no free oil observed in the CMBR. After 14 hours of oxidation ditch operation immediately following the first CMBR effluent blend with the ASU influent, there were no remains of free oil on the surface of the oxidation ditch or the secondary clarifier.
During the peak periods of the floating free oil upset, the oxidation ditch bulk water oil and grease levels near the influent point of the ASU ranged from 1,000 mg/L to 5,000 mg/L. The oxidation ditch float oil and grease levels near the influent point of the ASU ranged from 10,000 mg/L to 100,000 mg/L. However, after 24 hours immediately following the first CMBR effluent blend with the oxidation ditch influent, the clarifier effluent oil and grease levels were consistently below 15 mg/L.
Biokinetic Constants
Process control and operation of a petroleum refinery WWTP is not always straightforward due to the high number of process variables involved in biological wastewater treatment. To quantitatively define the true performance of the specific microbiological population functioning in a given plant, the site-specific biokinetic constants must be determined. Effective process control is dependent on being able to quantify the actual kinetic and metabolic reactions of microbial growth in the system. This knowledge culminates in maximizing the true operational plant capacity, starting with maximization at the individual microbial cell level.
Once the MCRT process control strategy had been effectively implemented at the WWTP, a full-scale Lawrence and McCarty model field biokinetic study was executed from October 1, 2010 to December 15, 2010 to determine the site specific biokinetic constants of the existing wastewater treatment facility. The Lawrence and McCarty model, which can incorporate the Monod equation for relatively non-inhibitory activated biological systems and the Haldane equation for severely inhibitory biological systems, is the most flexible and accepted model for the field determination of biokinetic constants for industrial wastewater facilities.
The three MCRT’s that were targeted during the study, which is the minimum requirement for curve fitting, were 15 days, 21 days and 7 days respectively. During the biokinetic study, the CMBR was operated in continuous mode in parallel with the main ASU. The CMBR was not operated in a sidestream chemostat mode for the entire duration of the study.
Once the data set had been screened and the outliers had been removed, the biological kinetic expressions were obtained by fitting the operating data as a function of the microbial growth rate using statistical regression analysis methods. The site specific biokinetic constants that were determined from the field study for the existing wastewater treatment facility are shown in Table 1.
Once the site-specific biokinetic constants were determined, they were integrated into the GPS-X model of the wastewater treatment facility and the model was calibrated using operating data from the study period. Calibration of biological wastewater treatment process models involves characterizing the influent waste streams, specifying operational variables, and adjusting certain key model parameters to minimize the error between the measured and predicted data. The model calibration results using the site-specific biokinetics constants are shown in Figure 2, Figure 3 and Figure 4.
Each plot shows the simulated results (solid lines) and the measured data (data points) over time. Overall the model is matching the plant’s performance and response to influent variability reasonably well and the model is a satisfactory representation of the process. The biomass (MLSS and MLVSS) and effluent concentrations are consistent between the model and the sampling results.
The calibrated GPS-X model with the site-specific biokinetic constants implemented is a fully predictive model that can be used to analyze and optimize the wastewater treatment facility operations and accurately predict the plant performance under hypothetical operating conditions. Process models with site-specific biokinetic constants are a tool that can be accepted by regulatory agencies to quantify the maximum plant capacity of a wastewater treatment facility and determine if the existing facility is adequate to treat the anticipated wastewater load or if capital improvements must be made to the wastewater treatment facility to provide an adequate level of treatment.
About the Authors: David Kujawski is an Environmental Engineer with 32 years of experience in water and waste treatment, in over 200 industrial plants and 46 oil refineries. Hank Andres, B.Sc.Eng., P.Eng., has over nine years of experience in the wastewater engineering field with a focus on process modeling and simulation and process optimization of both municipal and industrial wastewater treatment systems. C. Jerry Lin, Ph.D., P.E., is a professor in the Department of Civil Engineering at Lamar University, Beaumont, TX.





