Benzene removal from wastewater and process waste streams

Companies often face the challenge of removing organic contaminants, including Benzene and other aromatic compounds such as toluene, ethylbenzene, xylenes, styrene and naphthalene, from petrochemical processing plant wastewater or waste streams. Benzene is a well-known carcinogen that can cause a range of health issues when exposed. The EPA has recently renewed its efforts to reduce the amount of benzene and other aromatic compounds released into the environment.
In February of this year, the EPA issued an enforcement alert warning that chemical plants releasing significant amounts of carcinogens such as Benzene and other harmful chemicals into the air and water, in violation of environmental regulations, could face substantial penalties. These emissions pose serious long-term health risks to surrounding communities, and non-compliance with government standards will result in strict enforcement actions.
In an effort to address the harmful chemicals being released at chemical plants, companies are developing different strategies to minimize their footprint and achieve cleaner air and water.
Stream stripping
The industry is seeing significant benefits from using steam stripping to efficiently remove aromatics such as Benzene from wastewater and other process waste streams. In this process, steam serves as a highly effective stripping gas due to its ability to volatilize Benzene. Since Benzene has a lower boiling point than water and low solubility in water, these properties make it easier to strip it from water. This method has been used to process waste streams with Benzene concentrations up to its soluble limit, achieving reductions in the stripped effluent to as low as 5 ppb. In refineries and petrochemical plants, feed streams are typically prone to fouling, requiring systems to be designed with enough robustness to operate continuously for extended periods without the need for shutdowns for cleaning.
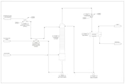
An example of the typical flow sheet for this process can be seen in Figure 1. The feed to the system is typically near ambient temperature, so the first step in the process is to preheat the feed. To reduce the amount of steam required for stripping, the feed is usually heated to a temperature close to its boiling point. This is achieved through heat exchange with the boiling liquid effluent exiting the bottom of the stripping column. The preheated feed is then introduced to the top stage of the stripping column where it flows counter-currently down through the internals of the column. Live steam is usually introduced below the bottom stage of the column and flows upward through the column internals. In the process, the steam volatilizes the Benzene, leaving a bottoms product with very little Benzene.
The overhead vapors from the stripping column containing water vapor and Benzene are then typically sent to a condenser. Air or cooling water is used to condense and subcool the overhead vapor stream. The condensate forms two separate liquid phases. The condensate is then routed to a phase separation drum, where the Benzene layer is decanted off. The aqueous layer from the decanter is saturated with Benzene and is totally refluxed to the top stage of the stripper.
Most Benzene stripping systems also have a secondary effluent cooler, where the stripped bottoms, after being heat exchanged with the feed, are then further cooled against cooling tower water. The Benzene stripper column is usually operated under slight positive pressure in case there are any inert gases dissolved in the feed, and those gases will get stripped and will have enough pressure to be routed to a flare header from the condenser.
The mass transfer device efficiency in this system is significantly lower than a typical distillation column because of the physical properties of water, the large relative volatility between water and Benzene, the low concentrations of Benzene in the column and a very high liquid-to-vapor ratio.
Case study
A petrochemical company overseas needed to extract a fouling polymer from a spent caustic stream and remove BTEX (Benzene, Toluene, Ethylbenzene and Xylenes) to meet environmental regulations. The project consisted of several key challenges, including preventing fouling from polymer buildup, selecting corrosion-resistant materials for the salty environment and achieving low BTEX concentrations (<10 ppb).
The solution involved pre-treating the feed with solvent for polymer removal via liquid-liquid extraction, followed by steam stripping to eliminate BTEX. Fouling-resistant Koch Glitsch fixed valve trays were used in the stripping column, and Duplex alloy 2205 was chosen for surfaces exposed to salt. Spiral Plate heat exchangers were employed to preheat the feed, preventing fouling. Based on prior experience, the appropriate tray efficiency was selected, considering the low mass transfer efficiency due to the system's specific characteristics (Image 1).
Moving towards a cleaner future
Overall, Benzene stripping technologies are crucial for achieving cleaner air and water by effectively removing harmful contaminants from industrial wastewater and waste streams. These methods play a key role in reducing the environmental and health risks posed to nearby communities, while enabling companies to comply with stringent environmental regulations. By maintaining operational efficiency and ensuring minimal emissions, these technologies help create a safer, more sustainable industrial landscape.
About the Author
Tom Schafer
Koch Modular Process Systems
Tom Schafer is a chemical engineer with 48 years of experience in process design, operations management, cost estimating, plant layout and sales and marketing. His specific expertise in equipment design includes distillation, heat transfer, fluid flow and process control. Schafer earned BS and MS degrees in chemical engineering from Manhattan College.
